GBM16T-Rückmelder

Achtung, diese Art der Rückmeldung ist im Archiv Modus und wird nicht mehr unterstützt!

Wer seine Fahrzeuge künstlicher Intelligenz anvertraut und eine Software mit großen Szenarien beauftragt, braucht aktuelle Verkehrsmeldungen dafür. Die Software möchte alles wissen, wie ist die Kreuzung geschaltet, welche Ampel ist gerade grün, ist die Bahnschranke offen und am wichtigsten, WO sind die "verdammten" Fahrzeuge alle geblieben? Ampel, Schranke und Kreuzung, das findet sie eventuell noch selbst heraus oder weiß es, weil sie das persönlich gerade in Auftrag gegeben hat, aber wo genau ein Fahrzeug ist und vor allem welches denn genau, dafür braucht sie externe Hilfe. Um es kurz zu machen, alle die sequenziell ihre Fahrzeuge auf einer kleinen Straße im "Kreis" fahren lassen und eventuell etwas lokal Steuern, können diesen Bereich übergehen, sie brauchen keine Rückmelder. Alle anderen lesen hier weiter.
Die CarDecoder senden mit ihren IR Dioden am Fahrzeugheck ein Signal zur Abstandsregelung aus. Mit diesem Signal wir auch die aktuelle Fahrstufe, der Akku Ladestand, der Fahrzeugtyp und die Fahrzeugadresse übertragen. Diese Information kann ein nachfolgendes Fahrzeug einlesen um damit den Abstand zum Vordermann zu regeln, sie kann aber auch von IR - Sensoren am Fahrbahnrand eingelesen werden um sie einer digital Zentrale oder einer Steuersoftware zur Verfügung zu stellen. 

IR - Sensor Version 1:

IR Sensor

Der IR - Sensor besteht aus einem kleinen Mikrocontroller, welcher das Rückmelde IR Signal einließt und verschiedenen herkömmlichen Modellbahn Gleisbesetztmeldern zur Verfügung stellt, er simuliert dort ein Schienenfahrzeug.

IR Sensor GBM16

Hier der gleiche Sensor mit einer RJ12 Buchse zum einfachen Anschluss an einen OpenDCC GBM16T. Dafür gibt es auch eine Sammelplatine, mit der 8 Sensoren am GBM16T einfach verdrahtet / angeschlossen werden können.

GBM Adapter

Die Verbindung zwischen Sensor und Adapterplatine lässt sich dann mit einfachen 6 poligen Telefonkabeln herstellen.

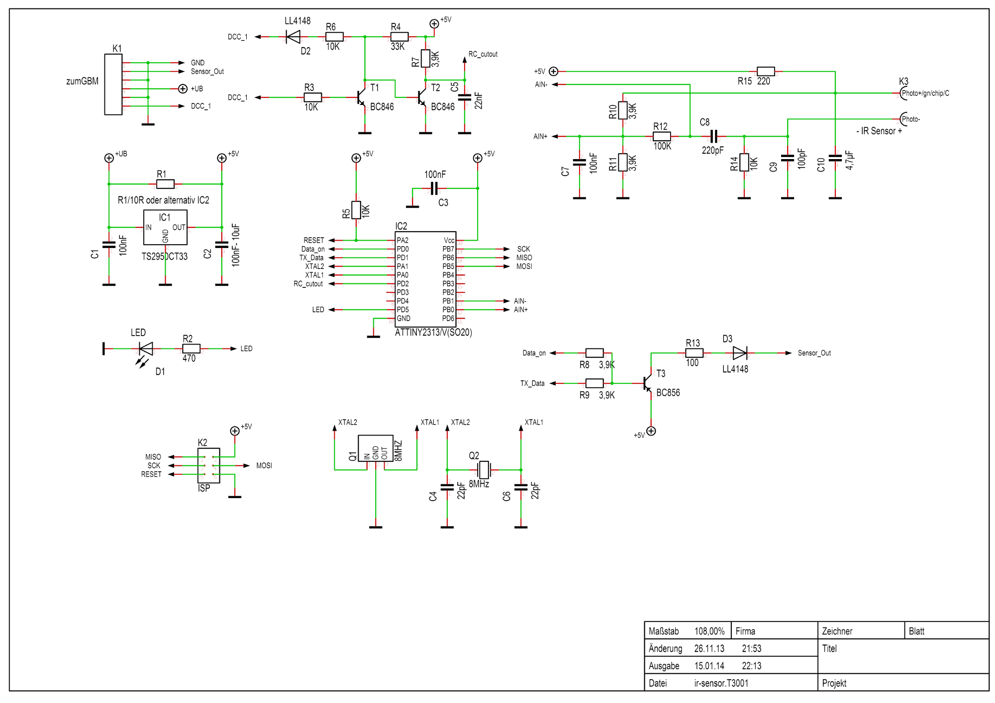
Schaltung: 

Schaltbild

Die Platine ist als Selbstbauprojekt entworfen und mit relativ großen Bauteilen, minimal 1206er SMD (die größten) Bauteilen aufgebaut. Das sollte auch für den weniger geübten "Löter" noch machbar sein. Sie hat unterschiedliche Bestückungsversionen, für die unterschiedlichen Einsatz Möglichkeiten. Details -> siehe Aufbauanleitung!

Platine:
PCB

Testaufbau:

Testaufbau

In der Mitte ein GBM16 / Booster, links die Adapterplatine, grün/gelb/braun die Spannungsversorgung am GBM16 abgezweigt, unten links ein Lochraster Entwicklungsmuster des IR - Sensor mit weißer Leitung angeschlossen, unten Mitte ein IR - Sensor per RJ12 Leitung angeschlossen, unten rechts ein LKW mit ASR Signal.

Das Ergebnis:

Monitor

Beide Sensoren haben die LKW Adresse (hier 3) eingelesen, sie an den GBM16T weitergegeben und dieser sie per BiDiB der Steuerung  übergeben.