CarDecoder V1 Infrarot Version
ACHTUNG diese Baugruppe ist veraltet und im Archivmodus!

Groß ist hier relativ zu sehen. Aber mit 18x14mm ist das "Der Große" Decoder. Auf dem Bild ist die Unterseite zu sehen. Die 3mm LED rechts ist noch vom Fototransistor - Reichweiten - Test vorhanden. Der SMD Fototransistor (Bauform 1206) für die Abstandsregelung ist hier Test weise auch mal direkt aufgelötet (dieser kommt natürlich normalerweise an die Fahrzeugfront). Links ist der TSOP7000 für den 455kHz IR - Empfang zu erkennen, welcher hier auch direkt an die Platine gelötet ist (auf der Oberseite). Die gelbe Drahtbrücke von den Kondensatoren zum Spannungsregler ist auf dieser ersten Platinenserie noch nötig (schlechtes Design).

Das ist die Platine der "kleinen" Ausführung mit 14x10 mm. Die Widerstände und Kondensatoren sind hier in Bauform 0402 !

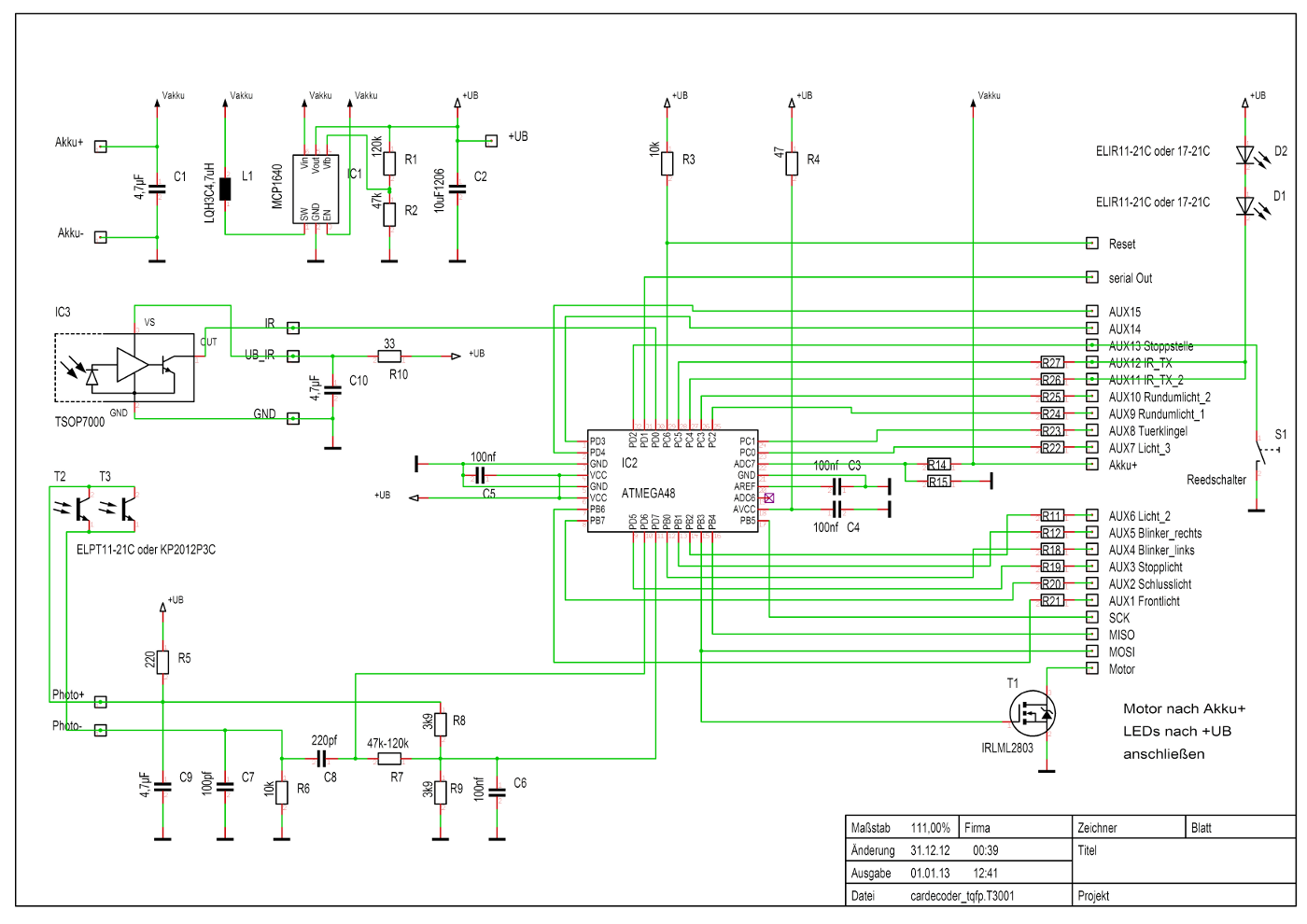
Der Decoder besteht im wesentlichen aus einem Atmel Mikrocontroller, welcher ein vom extern angeschlossenen IC3 (TSOP7000) demoduliertes 455kHz IR - Signal einliest und so sein DCC Signal zur Steuerung erhält. Des Weiteren kann der Controller ein über die an der Fahrzeugfront angebrachten Fototransistoren T2 und T3 empfangenes unmoduliertes DCC IR Signal empfangen und decodieren. Über diesen zweiten Empfangsweg werden die Signale zur Abstandsregelung von dem am Fahrzeugheck (des voraus fahrendem Fahrzeug) angebrachten IR Dioden D1 und D2 oder am Fahrbahnrand angebrachten IR Dioden (z.B. zur Ablaufsteuerung) empfangen. Über die Dioden D1 und D2 kann der Decoder auch Statusmeldungen (z.B. Akkuladestand, Fahrzeugtyp, eignende Geschwindigkeit...) zur Anlagensteuerung absetzen. Über T1 am Anschluss "Motor" wird der Fahrmotor angeschlossen ( minus an Anschluss Motor, plus an Akku+ oder an +UB). AUX1 bis AUX10 sind die Ausgänge, welche über je einen Vorwiderstand zum Anschluss der LEDs zur Fahrzeugbeleuchtung vorgesehen sind. Dabei schalten alle Ausgänge im aktiven Zustand nach GND durch (LED Kathode, Anode nach +UB). Die Ausgänge können parallel geschaltet werden (z.b. Schlusslicht und Bremslicht und daran dann nur eine LED), da sie als OpenDrain geschaltet werden (GND oder hochohmig). AUX11 / 12 sind die Ausgänge für die IR Dioden zur Abstandsregelung. Diese werden über die Vorwiderstände R26 und R27 unterschiedlich stark angesteuert um zwei verschiedene Reichweiten des Abstandsregelungssignal zu ermöglichen. Über den Spannungsteiler R14 / 15 kann der Ladezustand des Akkus überwacht werden. Die Schaltschwellen "Akku voll" und "Akku leer" lassen sich über die CVs 24 / 25 festlegen. Die Anschlüsse Reset / SCK / MISO / MOSI dienen zur erst Programmierung des Mikrocontroller. Später lässt sich dieser durch einen erstmalig eingespielten Bootloader am Anschluss "serial OUT" und "GND" mit Hilfe einer 2 - Drahtverbindung (1 - wirre) programmieren. Oben links im Schaltbild befindet sich noch der IC1, welcher ein Schaltregler ist und aus der Akkuspannung von 2,4 bis 4,1V eine konstante Spannung von 4,3V für die LED Ansteuerung und den Mikrocontroller erzeugt. Damit lassen sich dann auch blaue und weiße LEDs mit 3,3V Flussspannung problemlos ansteuern. An AUX13 kann die originale Stoppstelle (Reedkontakt) angeschlossen werden. Diese wertet der Controller aus und reagiert auch Schlagartig darauf. AUX 14 / 15 ( und auch SCK / MISO / MOSI ) sind momentan noch unbenutzt und stehen für zukünftige Funktionserweiterungen noch zur Verfügung.
Bilder zur Bauteilbestückung


