Der IR - Booster Version 1 (455kHz IR)

ACHTUNG diese Baugruppe ist veraltet und im Archivmodus!

Booster V1 oben

Der Infrarot Sender (IR-Booster) wandelt und filtert ein normales DCC digital Signal in einen seriellen  rs232 Datenstrom um. Dabei werden nur DCC Fahrbefehle mit 14 oder 28 Fahrstufen und DCC Funktionsbefehle der Funktionen F0 (FL Licht) bis F8 umgesetzt. Alle anderen DCC Befehle werden ausgefiltert, um auf der einen Seite den Datenstrom so gering wie möglich zu halten und dabei die Wiederholrate so hoch wie möglich und auf der anderen Seite nicht versehendlich alle Fahrzeuge in IR Reichweite umzuprogrammieren. Das bedeutet aber auch, das über den IR-Booster kein Programmieren der Decoder im ServiceMode möglich ist!

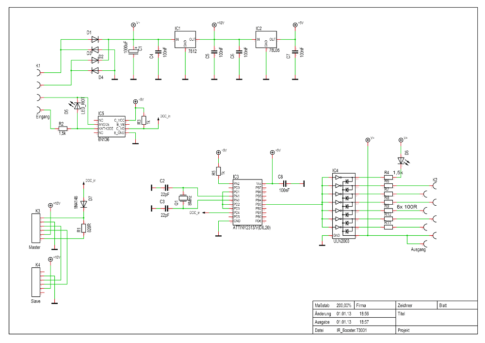
Booster V1 Schaltplan

Die Schaltung ist recht simpel und passt auf eine einseitige Platine 80x100 mm. Für den Betrieb ist ein externes Netzteil mit 15V~/1A oder 20V-/1A an K1.1./1.2. nötig. Das DCC Signal kann entweder von einem vorhandenen System kommen und an K1.3./1.4. eingespeist werden, oder von einer an K3 angeschlossenen Roco/Lenz Lokmaus stammen. An K4 können dann noch weitere Lokmäuse angeschlossen werden. Der ATtiny2313 ist ein kleiner Mikrocontroller der Firma Atmel und übernimmt das Filtern und modulieren der DCC Signale, welche dann im ULN2003 verstärkt werden und an K2 abgegriffen werden können. An K2.1.-6. können bei 20V (15V~ am Eingang) Betriebsspannung 6 Infrarot - Dioden in Reihe je Ausgang nach K2.7./8. angeschlossen werden (Kathoden Richtung K2.1.-6.). Somit lassen sich 6 unabhängige IR Strahler anschließen, welche je nach verwendeten Dioden mehrere Meter versorgen. Das sollte auch für größere Anlagen ausreichend sein.

Zusammengefasst: mit dem IR Booster lassen sich Fahrzeuge mit Hilfe eines DCC digital Signal über mehrere Meter steuern. 

nach oben