Der IR / Funk Booster Version 2
ACHTUNG diese Baugruppe ist veraltet und im Archivmodus!

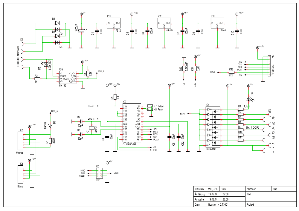
Der Booster Version 2 wandelt und filtert ein normales DCC digital Signal in einen seriellen rs232 Datenstrom um. Dabei werden nur DCC Fahrbefehle mit 14 oder 28 Fahrstufen, DCC Funktionsbefehle der Funktionen F0 (FL Licht) bis F8 und POM Programmierbefehle umgesetzt. Alle anderen DCC Befehle werden ausgefiltert, um auf der einen Seite den Datenstrom so gering wie möglich zu halten und dabei die Wiederholrate so hoch wie möglich und auf der anderen Seite nicht versehentlich alle Fahrzeuge in Reichweite mit ServiceMode Befehlen umzuprogrammieren. Das bedeutet aber auch, das über den Booster kein Programmieren der Decoder im ServiceMode möglich ist! Der Booster V2 kann sowohl als DCC -> IR Booster, wie auch als DCC -> 2,4GHz Funkbooster (auch simultan beides gleichzeitig) umsetzen.

Die Schaltung ist wieder recht simpel und passt auf eine Platine 80x100 mm. Für den Betrieb ist ein externes Netzteil mit ca. 15V~/1A oder 20V-/1A an K1.1./1.2. nötig. Das DCC Signal kann entweder von einem vorhandenen System kommen und an K1.3./1.4. eingespeist werden, oder von einer an K3 angeschlossenen Roco/Lenz Lokmaus stammen. An K4 können dann noch weitere Lokmäuse angeschlossen werden. Der ATmega328 ist ein kleiner Mikrocontroller der Firma Atmel und übernimmt das Filtern und modulieren der DCC Signale, welche dann im ULN2003 verstärkt werden und an K2 abgegriffen werden können. An K2.1.-6. können bei 20V (15V~ am Eingang) Betriebsspannung 6 Infrarot - Dioden in Reihe je Ausgang nach K2.7./8. angeschlossen werden (Kathoden Richtung K2.1.-6.). Somit lassen sich 6 unabhängige IR Strahler anschließen, welche je nach verwendeten Dioden mehrere Meter versorgen. Das sollte auch für größere Anlagen ausreichend sein. An K6 ist ein Hoperf RFM70S oder RFM73S Funkmodul angeschlossen, welches für die 2,4GHz Funkübertragung benötigt wird
Zusammengefasst: mit dem Booster V2 lassen sich Fahrzeuge mit Hilfe eines DCC digital Signal über mehrere Meter per IR- oder Funksignal steuern.
Edit 19.02.2014 -> R2,R3 und D7 Werte geändert Anpassung an verschiedene 6N136
